跳到主要內容區
Menu
朝陽首頁
回首頁
English
Menu
單位首頁
最新消息
組織介紹
統計資料
網站導覽
本功能需使用支援JavaScript之瀏覽器才能正常操作
首頁
優惠廠商相關訊息
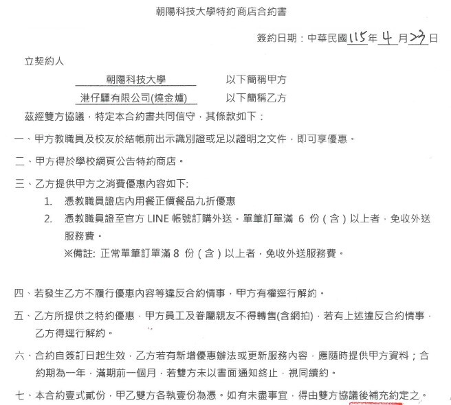
港仔驛有限公司(燒金爐)
燒金爐合約書
燒金爐合約書
瀏覽數:
分享
Close (Esc)
Share
Toggle fullscreen
Zoom in/out
Previous (arrow left)
Next (arrow right)